
软件介绍
自媒体人专用多功能工具箱
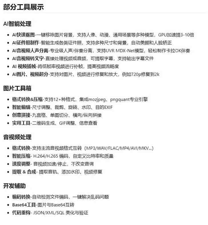
一个功能强大的全能桌面应用程序,集成了音视频处理、图片编辑、文本操作和编码工具,内置AI功能。旨在简化您的工作流程,提升生产效率。
其他功能自行测试
三个版本都没有模型,低配电脑用体积最小的版本即可。模型按需求下载。

资源下载地址
建议先注册本站用户,方便管理您购买的资源。
点击注册本站用户
声明:本站收集整理各大网赚平台的付费资源,仅提供资源分享,不提供任何的一对一教学指导,不提供任何收益保障,具体请自行分辨测试。
网站上传的百度网盘链接失效,购买网站资源或者开通网站会员有充值问题,可以联系站长,微信:dougege55,其他问题请多看几遍购买的资源教程,就可以解决!
点击注册本站用户
声明:本站收集整理各大网赚平台的付费资源,仅提供资源分享,不提供任何的一对一教学指导,不提供任何收益保障,具体请自行分辨测试。
网站上传的百度网盘链接失效,购买网站资源或者开通网站会员有充值问题,可以联系站长,微信:dougege55,其他问题请多看几遍购买的资源教程,就可以解决!


评论(0)